DEI總線映射 IC 簡化了照明總線接口
發布時間:2021-07-07 16:59:24 瀏覽:3566
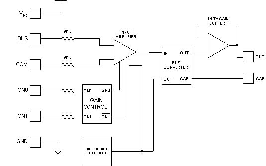
DEI 1030的設計目的是改善單位之間的照明總線監測。總線電壓轉換成為0-5vdc數據信號電平輸出,可用作操縱白熾燈的仿真模擬驅動器或輸入微處理器實現脈沖寬度調制。或提供操縱輸入到DEI1090LED驅動器,用LED仿真模擬白熾燈。每個總線電壓也無需不一樣的總線接口專用設備。消除了不一樣總線接口專用設備對每個總線電壓的規定要求。
DEI總線電壓由兩個開路/接地離散輸入挑選,容許自動裝置適應環境系統總線電流電壓。照明母線投射電源電路、公共端子和增益挑選輸入對DO-160C/DA3類(波形3,4和5)。

特性
縮減零部件數量;
真實性RMS轉換;
小規格尺寸(8L-SOIC-NB);
線束可編程控制器;
縮減多總線接口;
過溫保護穩定性;
do160C/DA3防雷;
適用于5VAC、5VDC、14VDC和28VDC總線;
深圳市立維創展科技有限公司,優勢提供DEI高端芯片訂購渠道,部分準備有現貨庫存。
詳情了解DEI請點擊:http?: //m.tex-land.com.cn/public/brand/53.html
或聯系我們的銷售工程師:0755-83050846 QQ: 3312069749
部分 # | 溫度范圍 | 產品包裝類型 |
DEI1030-G | -55 到 85 | 8 SOIC NB G |
上一篇: DYTRAN 3234系列通用加速度計
推薦資訊
Minco的多層柔性電路技術通過堆疊三層或更多柔性層,可在不增加尺寸的情況下容納更多信號,適用于空間受限的應用。其特性包括可擴展的層數、不同銅厚度的導電層、EMI屏蔽層兼容性以及增加電路靈活性的未粘合區域。
LX2160A是NXP公司Layerscape系列旗艦級多核處理器,基于16核Arm? Cortex?-A72架構(2.2GHz),采用FinFET工藝實現高性能與低功耗平衡。其核心優勢包括:18MB高速緩存、24個25GHz SerDes通道、16個多速率以太網端口(1-100Gb/s)、114Gbps二層交換能力、24條PCIe Gen3通道,以及50Gbps安全加速和100Gbps數據壓縮引擎,專為5G數據包處理、NFV、智能網卡及工業計算等高負載場景設計。
在線留言